Close Menu
Accueil
About
Profil Organisationnel
Mission
Structure Organisationnelle
Message de notre Directeur
Personnel Administratif
Nos Installations
Nos Services
MINEPIA
MINSUP
Formation
Formation Initiale
Formation Continue
Admission
Actualités
Newsletter
Recherche
Publications
Domaines de Recherche
Galerie
Contact
Aller au contenu
Langue
Anglais
Français
LIMBE NAUTICAL ARTS AND FISHERIES INSTITUTE
Langue
Anglais
Français
Avez-vous des questions?
+237 682 86 37 66
info@linafi.cm
Accueil
À propos de nous
Profil Organisationnel
Mission
Structure Organisationnelle
Message de notre Directeur
Personnel Administratif
Nos Installations
Nos Services
MINEPIA (Superviseur Technique)
MINSUP (Superviseur Académique)
Formation
Formation Initiale
Formation Continue
Admission
Actualités
Newsletter
Recherche
Publications
Domaines de Recherche
Galerie
Photos
Vidéos
Contact
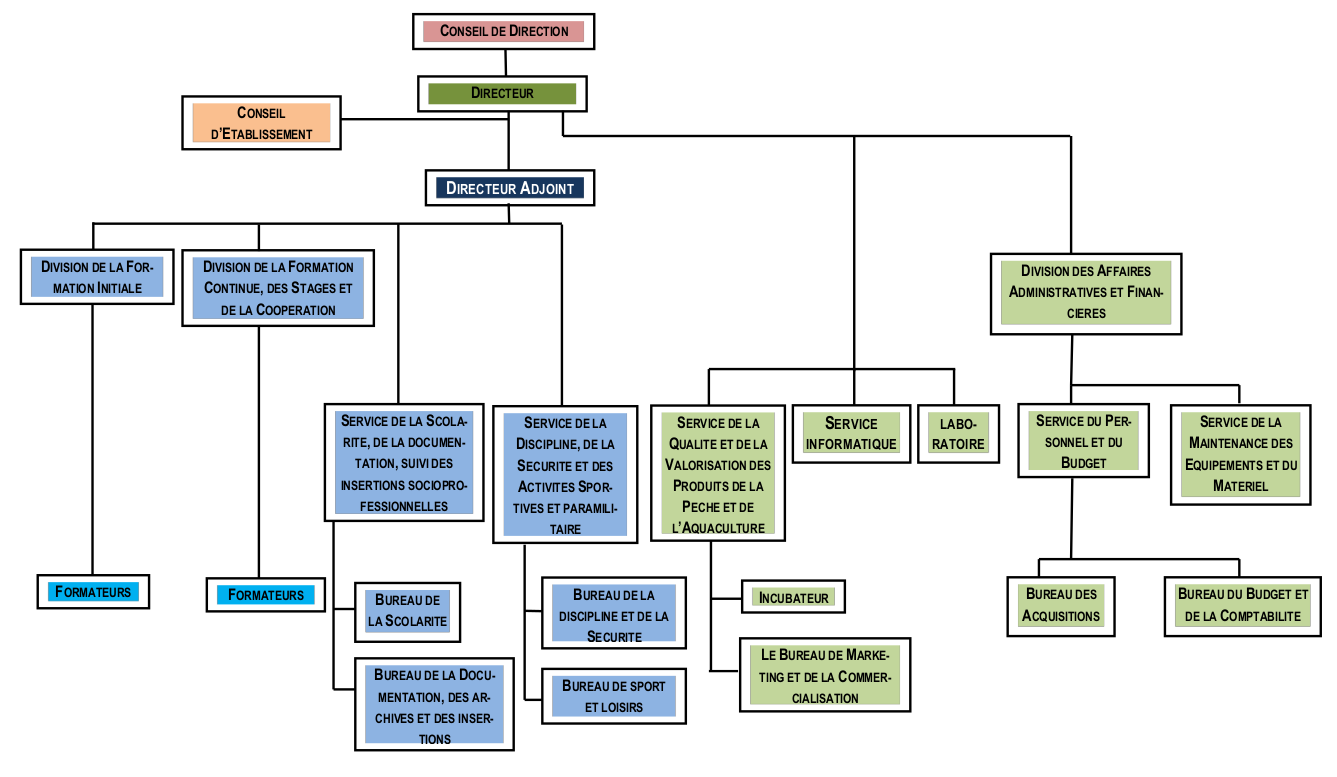
Structure Organisationnelle
ORGANIGRAMME DU LIMBE NAUTICAL ARTS AND FISHERIES INSTITUTE (LINAFI )
Accueil
/
Structure Organisationnelle